英国上市3652020-2021学年“环化之星”候选人公示

创建时间:  2021/11/01  朱启宽   浏览次数:   返回

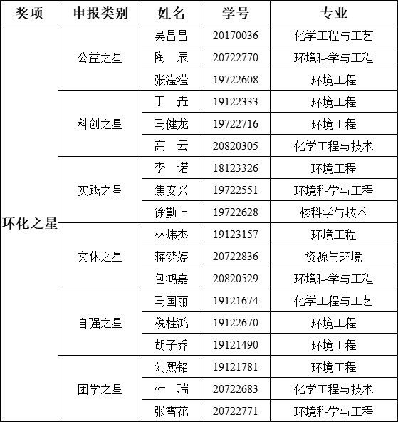
为了贯彻落实党和国家的教育方针,促进学生全面发展,鼓励学生践行“自强不息”校训,彰显英国上市365学生风采,特设立英国上市365“环化之星”评奖项目。经本人申请,学院评审小组评审,现公示2020-2021学年英国上市365推荐“环化之星”候选人名单。

公示期:11月1日—11月5日

如对公示名单有异议者,请在公示期内反馈至英国上市365901办公室。

联系人:朱老师,电话:021-66137522

英国上市365

2021年11月1日

上一条:英国上市365本科生科创实践奖学金评审细则(试行)

下一条:英国上市3652020-2021学年“情系化工”奖学金候选人公示

版权所有 © 365英国上市(中国·认证集团)公司官网-Official Website   沪ICP备09014157   沪公网安备31009102000049号  地址:上海市宝山区上大路99号    邮编:200444   电话查询
 技术支持:365英国上市公司信息化工作办公室   联系我们