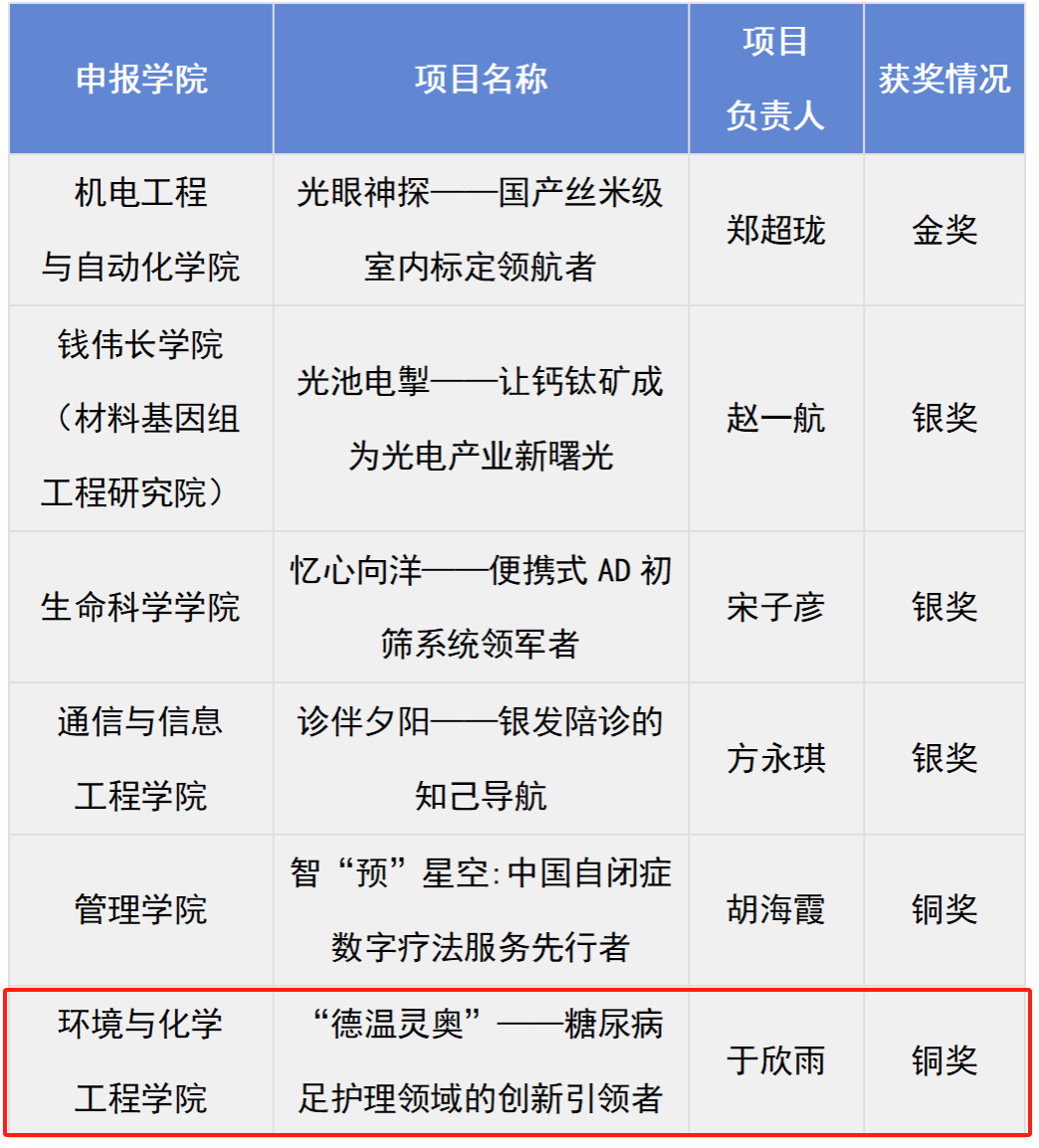
11月2日,由共青团中央、教育部、人力资源社会保障部、中国科协、全国学联、陕西省人民政府联合主办,由西安交通大学、共青团陕西省委承办的第十四届“挑战杯”秦创原中国大学生创业计划竞赛终审决赛圆满落幕。来自国内外400余所高校的839个参赛项目汇集西安,展开激烈角逐。365英国上市公司首次夺得金奖,并以1金、3银、2铜的优异成绩首次捧得“优胜杯”,团体总分位列上海市参赛高校第二位,实现了该项赛事金奖和总成绩的新突破!我院学子喜获国赛铜奖1项。

“挑战杯”团队风采

项目名称:“德温灵奥”——糖尿病足护理领域的创新引领者
项目成员:于欣雨、乔鑫驰、高远、蔡嘉哲、冯一帆、陆新景、单待、丁冉冉、刘欣玥、曹超、盛星玮
指导老师:陈超、玄起泽、李辉、余骏、王晨
项目简介:针对糖尿病足创面愈合过程中细菌反复感染和血管新生困难的病理特点,本团队开发了两款高生物活性多肽基新型医用敷料,分别是派德齐奥凝胶和德温灵奥微针。前者是一种活性多肽基水凝胶,能够在糖尿病创面前期覆盖不规则创面并促进其快速闭合。后者则是由多肽纤维和纳米酶复合制备的微针,主要用于改善创面愈合后期过度炎症问题,实现创面全皮层愈合和炎症消除。两种敷料均成分简单、生物活性强,联合使用可对糖尿病慢性创面愈合具有优异的促愈合功效,有望为糖尿病慢性伤口患者提供更有效的治疗选择,改善患者生活质量。
我院始终紧紧围绕立德树人根本任务,依托“挑战杯”赛事体系,以赛促创、以赛促学,不断深化科创竞赛在人才培养中的引领作用,努力提升学生的创新意识、创业精神和实践能力,激发环化学子投身科技报国的使命担当。未来,我院将继续把大赛作为深化创新创业教育改革的重要抓手,有序推进学科竞赛开展,拓宽卓越人才培养途径,为发展新质生产力注入“青春能量”。
(供稿:学院新媒体中心)